Scaffolding and codemods

This guide covers the scaffolding and codemods system in AdonisJS. You will learn how to:

  • Create a configure hook for your AdonisJS package
  • Use codemods to modify the host application's source files
  • Create stubs to scaffold configuration files and other source code
  • Customize stub templates with generators and variables
  • Eject and modify stubs from existing packages

Overview

When you run node ace configure @adonisjs/lucid, the package automatically registers its provider, sets up environment variables, and creates a config file in your project. This seamless setup experience is powered by AdonisJS's scaffolding and codemods system.

Scaffolding refers to generating source files from templates called stubs. Codemods are programmatic transformations that modify existing TypeScript source files by parsing and manipulating the AST (Abstract Syntax Tree). Together, they allow package authors to provide the same polished configure experience that official AdonisJS packages offer.

The codemods API is powered by ts-morph and lives in the @adonisjs/assembler package. Since assembler is a development dependency, ts-morph never bloats your production bundle.

Building blocks

Before diving into the tutorial, let's briefly define the key components you'll work with.

Stubs are template files (with a .stub extension) that generate source files. They use Tempura, a lightweight handlebars-style template engine.

Generators are helper functions that enforce AdonisJS naming conventions. They transform input like user into properly formatted names like UsersController or users_controller.ts.

Codemods are high-level APIs for common modifications like registering providers, adding middleware, or defining environment variables. They handle the complexity of AST manipulation for you.

Configure hooks are functions exported by packages that run when a user executes node ace configure <package-name>. This is where you combine stubs and codemods to set up your package.

Creating a configure hook

The most common use of scaffolding and codemods is creating a configure hook for an AdonisJS package. Let's build one step-by-step using a cache package as our example.

  1. Set up the package structure

    A typical AdonisJS package with a configure hook has this structure:

    my-cache-package/
    ├── src/
    │   └── ...
    ├── stubs/
    │   ├── config.stub
    │   └── main.ts
    ├── configure.ts
    ├── index.ts
    └── package.json
    

    The stubs directory contains your template files, configure.ts holds the configure function, and index.ts exports everything including the configure hook.

  2. Install @adonisjs/assembler as a peer dependency

    The codemods API requires @adonisjs/assembler, which must be installed as a peer dependency in your package. This is important because the host application already has assembler installed as a dev dependency, and it should be shared across all configured packages rather than duplicated.

    package.json
    {
      "name": "@adonisjs/cache",
      "peerDependencies": {
        "@adonisjs/assembler": "^7.0.0"
      }
    }

    When users install your package and run node ace configure, the assembler from their project will be used.

  3. Export the stubs root

    Create a stubs/main.ts file that exports the path to your stubs directory. This path is needed when calling makeUsingStub.

    stubs/main.ts
    export const stubsRoot = import.meta.url
  4. Write the configure function

    The configure function receives the Configure command instance, which provides access to the codemods API. Here's a complete example for a cache package:

    configure.ts
    import type Configure from '@adonisjs/core/commands/configure'
    import { stubsRoot } from './stubs/main.ts'
    
    export async function configure(command: Configure) {
      const codemods = await command.createCodemods()
    
      /**
       * Register the provider and commands in the adonisrc.ts file
       */
      await codemods.updateRcFile((rcFile) => {
        rcFile
          .addProvider('@adonisjs/cache/cache_provider')
          .addCommand('@adonisjs/cache/commands')
      })
    
      /**
       * Add environment variables to .env and .env.example files
       */
      await codemods.defineEnvVariables({
        CACHE_STORE: 'redis',
      })
    
      /**
       * Add validation rules to start/env.ts
       */
      await codemods.defineEnvValidations({
        variables: {
          CACHE_STORE: `Env.schema.string()`,
        },
      })
    
      /**
       * Create the config/cache.ts file from a stub
       */
      await codemods.makeUsingStub(stubsRoot, 'config.stub', {
        store: 'redis',
      })
    }
  5. Export from the package entry point

    Export the configure function from your package's main entry point so the node ace configure command can find it:

    index.ts
    export { configure } from './configure.ts'

    When users run node ace configure @adonisjs/cache, AdonisJS imports this file and executes the exported configure function.

Creating stubs

Stubs are template files that generate source code. They combine static content with dynamic values computed at runtime.

Basic stub syntax

Stubs use double curly braces for variable interpolation. Here's a simple config stub.

Tip

Since Tempura's syntax is compatible with Handlebars, configure your editor to use Handlebars syntax highlighting for .stub files.

stubs/config.stub
{{{
  exports({
    to: app.configPath('cache.ts')
  })
}}}
import { defineConfig, stores } from '@adonisjs/cache'

export default defineConfig({
  default: '{{ store }}',
  
  stores: {
    redis: stores.redis({}),
  },
})

The exports function at the top defines metadata about the generated file, most importantly the destination path. The app variable provides access to application paths like configPath, makePath, and httpControllersPath.

Using generators for naming conventions

When creating stubs that need to follow AdonisJS naming conventions, use the generators module. Generators transform user input into properly formatted names.

stubs/resource.stub
{{#var entity = generators.createEntity(name)}}
{{#var modelName = generators.modelName(entity.name)}}
{{#var modelReference = string.camelCase(modelName)}}
{{#var resourceFileName = string(modelName).snakeCase().suffix('_resource').ext('.ts').toString()}}
{{{
  exports({
    to: app.makePath('app/api_resources', entity.path, resourceFileName)
  })
}}}
export default class {{ modelName }}Resource {
  serialize({{ modelReference }}: {{ modelName }}) {
    return {{ modelReference }}.toJSON()
  }
}

The {{#var ...}} syntax creates inline variables within the stub. This approach keeps all the naming logic inside the stub itself, which becomes important when users eject stubs to customize them.

Passing data to stubs

When calling makeUsingStub, pass a data object as the third argument. These values become available in the stub template:

configure.ts
await codemods.makeUsingStub(stubsRoot, 'config.stub', {
  store: 'dynamodb',
  region: 'us-east-1',
})
stubs/config.stub
{{{
  exports({
    to: app.configPath('cache.ts')
  })
}}}
export default defineConfig({
  default: '{{ store }}',
  region: '{{ region }}',
})

Global stub variables

Every stub has access to these built-in variables:

VariableDescription
appReference to the application class instance with path helpers.
generatorsReference to the generators module for naming conventions.
randomStringReference to the randomString helper function.
stringA function to create a string builder instance for transformations.
flagsCommand-line flags passed when running the ace command.

Using stubs in commands

Beyond configure hooks, you can use stubs in your own Ace commands. This is useful for creating scaffolding commands like make:resource or make:service.

commands/make_resource.ts
import { join } from 'node:path'
import { BaseCommand, args } from '@adonisjs/core/ace'

const STUBS_ROOT = join(import.meta.dirname, '../stubs')

export default class MakeResource extends BaseCommand {
  static commandName = 'make:resource'
  static description = 'Create a new API resource'

  @args.string({ description: 'Name of the resource' })
  declare name: string

  async run() {
    const codemods = await this.createCodemods()
    
    await codemods.makeUsingStub(STUBS_ROOT, 'resource.stub', {
      name: this.name,
    })
  }
}

Ejecting stubs

Host applications can customize stub templates by ejecting them. The node ace eject command copies stubs from a package into the project's stubs directory.

Ejecting a single stub

node ace eject make/controller/main.stub

This copies the controller stub from @adonisjs/core to stubs/make/controller/main.stub in your project. Any future make:controller calls will use your customized version.

Ejecting directories

Copy an entire directory of stubs:

# All make stubs
node ace eject make

# All controller-related stubs
node ace eject make/controller

Ejecting from other packages

By default, eject copies from @adonisjs/core. Use the --pkg flag for other packages:

node ace eject make/migration/main.stub --pkg=@adonisjs/lucid

Using CLI flags to customize output

Scaffolding commands share CLI flags with stub templates through the flags variable. You can use this to create custom workflows:

node ace make:controller invoice --feature=billing
stubs/make/controller/main.stub
{{#var controllerName = generators.controllerName(entity.name)}}
{{#var featureDirectoryName = flags.feature}}
{{#var controllerFileName = generators.controllerFileName(entity.name)}}
{{{
  exports({
    to: app.makePath('features', featureDirectoryName, controllerFileName)
  })
}}}
// import type { HttpContext } from '@adonisjs/core/http'

export default class {{ controllerName }} {
}

Finding stubs to eject

Each package stores its stubs in a stubs directory at the package root. Visit the package's GitHub repository to see what's available.

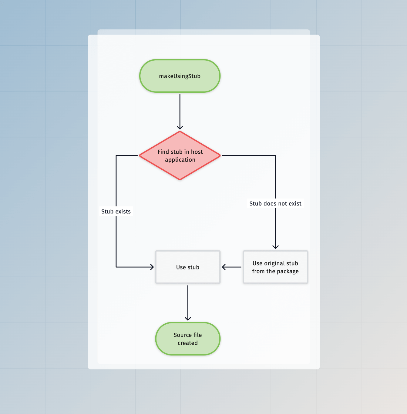
Stubs execution flow

When you call makeUsingStub, the following happens:

  1. AdonisJS first checks for an ejected stub in the host project's stubs directory
  2. If not found, it uses the original stub from your package
  3. The stub template is processed with Tempura, evaluating all variables and expressions
  4. The exports() function determines the output path
  5. The generated file is written to the destination

Codemods API reference

The codemods API provides high-level methods for common source file modifications. All methods are available on the codemods instance returned by command.createCodemods().

Note

The codemods API relies on AdonisJS's default file structure and naming conventions. If you've made significant changes to your project structure, some codemods may not work as expected.

updateRcFile

Register providers, commands, meta files, and command aliases in adonisrc.ts.

await codemods.updateRcFile((rcFile) => {
  rcFile
    .addProvider('@adonisjs/lucid/db_provider')
    .addCommand('@adonisjs/lucid/commands')
    .setCommandAlias('migrate', 'migration:run')
})

Output:

adonisrc.ts
import { defineConfig } from '@adonisjs/core/app'

export default defineConfig({
  commands: [
    () => import('@adonisjs/lucid/commands')
  ],
  providers: [
    () => import('@adonisjs/lucid/db_provider')
  ],
  commandAliases: {
    migrate: 'migration:run'
  }
})

defineEnvVariables

Add environment variables to .env and .env.example files.

await codemods.defineEnvVariables({
  REDIS_HOST: 'localhost',
  REDIS_PORT: '6379',
})

To omit the value from .env.example (useful for secrets), use the omitFromExample option:

await codemods.defineEnvVariables({
  API_KEY: 'secret-key-here',
}, {
  omitFromExample: ['API_KEY']
})

This inserts API_KEY=secret-key-here in .env and API_KEY= in .env.example.

defineEnvValidations

Add validation rules to start/env.ts. The codemod does not overwrite existing rules, respecting any customizations the user has made.

await codemods.defineEnvValidations({
  leadingComment: 'Cache environment variables',
  variables: {
    CACHE_STORE: 'Env.schema.string()',
    CACHE_TTL: 'Env.schema.number.optional()',
  }
})

Output:

start/env.ts
import { Env } from '@adonisjs/core/env'

export default await Env.create(new URL('../', import.meta.url), {
  /**
   * Cache environment variables
   */
  CACHE_STORE: Env.schema.string(),
  CACHE_TTL: Env.schema.number.optional(),
})

registerMiddleware

Register middleware to one of the middleware stacks: server, router, or named.

// Router middleware
await codemods.registerMiddleware('router', [
  {
    path: '@adonisjs/core/bodyparser_middleware'
  }
])

// Named middleware
await codemods.registerMiddleware('named', [
  {
    name: 'auth',
    path: '@adonisjs/auth/auth_middleware'
  }
])

Output:

start/kernel.ts
import router from '@adonisjs/core/services/router'

router.use([
  () => import('@adonisjs/core/bodyparser_middleware')
])

export const middleware = router.named({
  auth: () => import('@adonisjs/auth/auth_middleware')
})

registerJapaPlugin

Register a Japa testing plugin in tests/bootstrap.ts.

await codemods.registerJapaPlugin(
  'sessionApiClient(app)',
  [
    {
      isNamed: false,
      module: '@adonisjs/core/services/app',
      identifier: 'app'
    },
    {
      isNamed: true,
      module: '@adonisjs/session/plugins/api_client',
      identifier: 'sessionApiClient'
    }
  ]
)

Output:

tests/bootstrap.ts
import app from '@adonisjs/core/services/app'
import { sessionApiClient } from '@adonisjs/session/plugins/api_client'

export const plugins: Config['plugins'] = [
  sessionApiClient(app)
]

registerPolicies

Register bouncer policies in app/policies/main.ts.

await codemods.registerPolicies([
  {
    name: 'PostPolicy',
    path: '#policies/post_policy'
  }
])

Output:

app/policies/main.ts
export const policies = {
  PostPolicy: () => import('#policies/post_policy')
}

registerVitePlugin

Register a Vite plugin in vite.config.ts.

await codemods.registerVitePlugin(
  'vue({ jsx: true })',
  [
    {
      isNamed: false,
      module: '@vitejs/plugin-vue',
      identifier: 'vue'
    }
  ]
)

Output:

vite.config.ts
import { defineConfig } from 'vite'
import vue from '@vitejs/plugin-vue'

export default defineConfig({
  plugins: [
    vue({ jsx: true })
  ]
})

installPackages

Install npm packages using the project's detected package manager.

await codemods.installPackages([
  { name: 'vinejs', isDevDependency: false },
  { name: '@types/lodash', isDevDependency: true }
])
Copyright © 2026 AdonisJS